登录  | 立即注册

游客您好!登录后享受更多精彩

查看: 6218|回复: 6

滨海人速看!这20项证明不用到社区开了

  [复制链接]

2069

主题

1万

回帖

4万

积分

巡抚

积分
48733
发表于 2020-4-28 06:24 来自手机 | 显示全部楼层 |阅读模式 | 来自江苏

20200428_15974_1588026277682.png
民政部门户网站截图


经国务院同意,民政部、国家发展改革委、公安部、司法部、人力资源社会保障部、国家卫生健康委等六部门联合出台意见,改进和规范基层群众性自治组织出具证明工作。

意见提出,将用3年左右时间,逐步建立起基层群众性自治组织出具证明工作的规范化制度体系和长效机制,从根本上改变“社区万能章”、“社区成为证明大本营”等现象。

意见明确,基层群众性自治组织出具证明的事项,必须是有明确法律法规依据或经国务院批准列入保留证明事项清单、属于基层群众性自治组织职责范围的事项。各地区要在与证明事项清理工作已有政策措施衔接基础上,制定基层群众性自治组织出具证明事项清单。凡是没有法律法规依据或未经国务院批准列入保留证明事项清单的证明事项,基层群众性自治组织不予出具。对虽有法律法规依据但已经不符合当前经济社会发展实际的或基层群众性自治组织没有能力核实的,有关部门要在广泛征求意见、充分调研论证的基础上按程序提请修改法律法规规定,明确基层群众性自治组织不再出具。

各地区要部署开展“社区万能章”治理专项行动,上下联动、集中推进改进和规范基层群众性自治组织出具证明工作。对基层群众性自治组织应当或者可以出具证明、不应出具证明以及应当由相关部门出具证明的事项,都要做好政策措施衔接,列明办事指南,避免出现管理和服务“真空”,防止出现工作断链,最大程度确保居民群众办事创业方便。

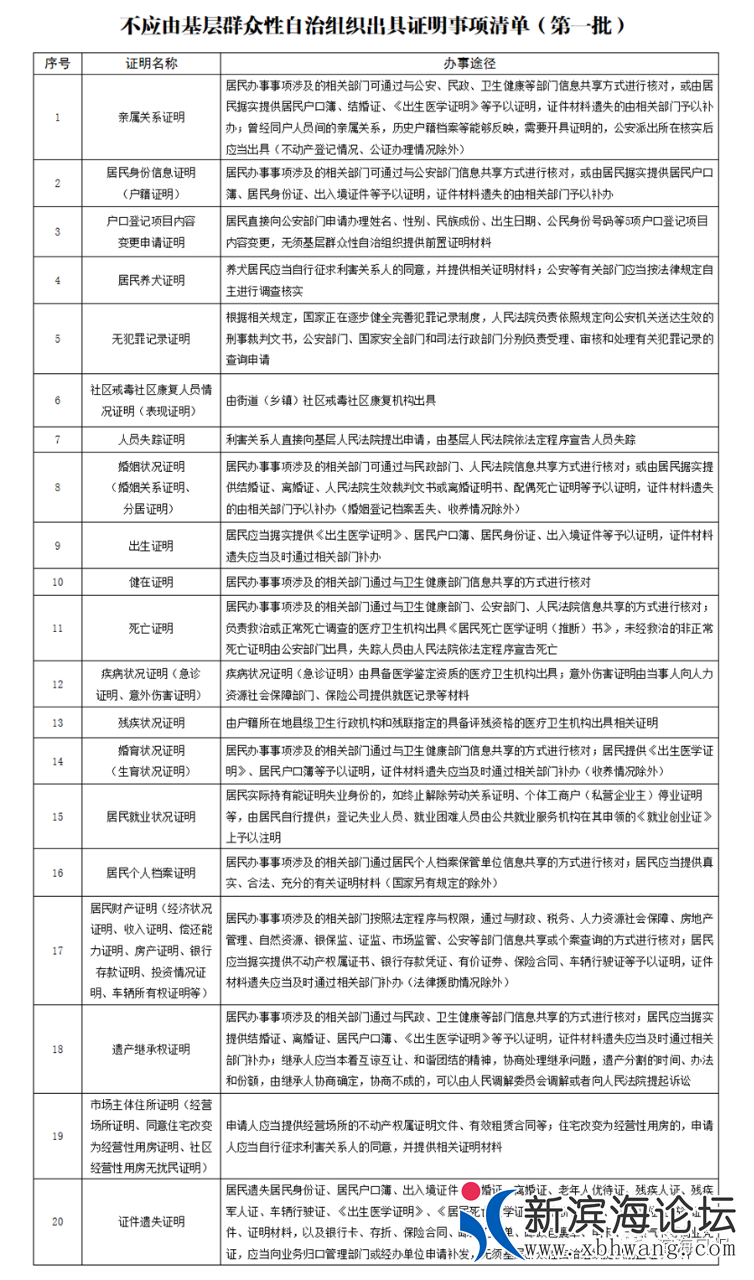
国家民政部等多部委联合发布《关于改进和规范基层群众性自治组织出具证明工作的指导意见》,明确了第一批不应由基层群众性自治组织出具证明事项清单,包括亲属关系证明、居民养犬证明、婚姻状况证明、居民就业状况证明等20项证明,并给出了相关证明的办事途径。详情


20200428_15974_1588026277883.png
回复

使用道具 举报

6

主题

546

回帖

4439

积分

知县

积分
4439
发表于 2020-4-28 11:25 来自手机 | 显示全部楼层 | 来自江苏
回复

使用道具 举报

1

主题

2828

回帖

7383

积分

知府

积分
7383
发表于 2020-4-28 12:07 来自手机 | 显示全部楼层 | 来自江苏
回复 支持 反对

使用道具 举报

2

主题

857

回帖

5285

积分

知府

积分
5285
发表于 2020-4-28 12:46 来自手机 | 显示全部楼层 | 来自江苏
回复 支持 反对

使用道具 举报

5764

主题

3万

回帖

9万

积分

总督

积分
99985
发表于 2020-4-28 18:22 来自手机 | 显示全部楼层 | 来自江苏
回复 支持 反对

使用道具 举报

1

主题

212

回帖

508

积分

禁止访问

积分
508
发表于 2020-5-9 17:20 来自手机 | 显示全部楼层 | 来自江苏
提示: 作者被禁止或删除 内容自动屏蔽
回复 支持 反对

使用道具 举报

2069

主题

1万

回帖

4万

积分

巡抚

积分
48733
 楼主| 发表于 2020-5-9 18:31 来自手机 | 显示全部楼层 | 来自江苏
回复 支持 反对

使用道具 举报

您需要登录后才可以回帖 登录 | 立即注册

本版积分规则

Powered by Discuz! X3.5

Copyright © 2001-2020, Tencent Cloud.

快速回复 返回顶部 返回列表