登录  | 立即注册

游客您好!登录后享受更多精彩

查看: 460|回复: 2

滨海卫健委最新发布!事关流感疫苗

[复制链接]

1755

主题

21

回帖

3057

积分

知县

积分
3057
发表于 2025-12-19 08:44 | 显示全部楼层 |阅读模式 | 来自江苏
亲爱的市民朋友们:

当前正值流感高发季节。流感传染性强,易引发高热、咳嗽等严重不适,也可能导致肺炎等并发症,尤其威胁老人、儿童、慢病患者等重点人群的健康。

接种流感疫苗是预防流感最有效、最经济的手段。它能显著降低感染和重症风险,保护自己和家人,当前接种享受疫苗半价优惠。

为守护您和家人的健康,我们倡议:

一、积极接种,守护个人健康。请正确认识流感风险与疫苗保护作用,主动接种流感疫苗,为自己筑牢健康防线。

二、重点人群,建议优先接种。鼓励医务人员、学校师生、养老机构工作人员、老年人、儿童、慢性病患者等重点人群和高风险人群尽早接种。

三、有序接种,配合现场安排。请提前了解接种注意事项,携带身份证件,配合现场健康询问与信息登记,接种后留观30分钟。

四、保持防护,巩固健康习惯。即使完成接种,也请继续坚持勤洗手、常通风、戴口罩、保持社交距离等良好卫生习惯,加强自我防护。

让我们携手行动,积极接种流感疫苗,共同构建免疫屏障,守护健康滨海

接种咨询电话:15351514269。

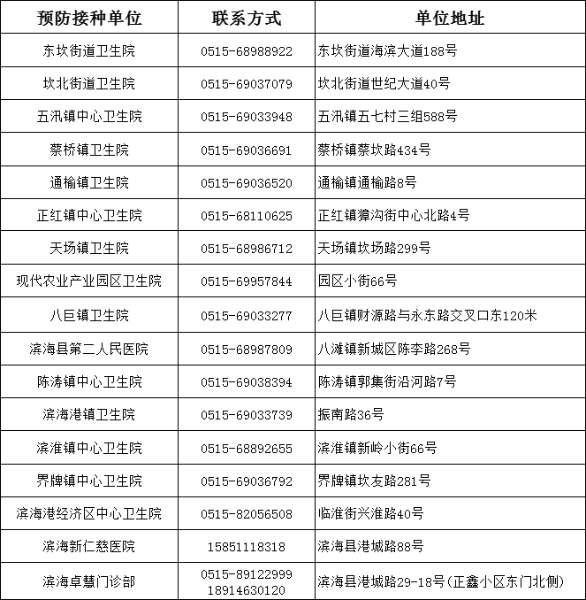
滨海县流感疫苗接种门诊

滨海县疾病预防控制中心
2025年12月17日


来源:滨海卫健

回复

使用道具 举报

12

主题

720

回帖

1314

积分

州判

积分
1314
发表于 2025-12-19 13:22 | 显示全部楼层 | 来自江苏
已经甲流一次了,不用打了
回复 支持 反对

使用道具 举报

6

主题

418

回帖

872

积分

县丞

积分
872
发表于 2025-12-19 13:22 | 显示全部楼层 | 来自江苏
回复 支持 反对

使用道具 举报

您需要登录后才可以回帖 登录 | 立即注册

本版积分规则

Powered by Discuz! X3.5

Copyright © 2001-2020, Tencent Cloud.

快速回复 返回顶部 返回列表