登录  | 立即注册

游客您好!登录后享受更多精彩

查看: 525|回复: 3

不合格!滨海又一批单位被查…

[复制链接]

1954

主题

405

回帖

7380

积分

知府

积分
7380

活跃会员热心会员推广达人宣传达人灌水之王积分达人

发表于 2026-1-3 10:17 | 显示全部楼层 |阅读模式 | 来自江苏
公  告
根据《中华人民共和国消防法》和国家消防救援局《关于全面推行“双随机、一公开”消防监管工作的通知》要求,现向社会公开2025年12月份单位的抽查结果及2026年1月份全市随机抽查事项清单和抽查计划,请相关单位认真遵守消防法律法规,落实消防安全主体责任。   

一、随机抽查事项清单
抽查事项

对单位履行法定消防安全职责情况的监督检查

抽查依据

《消防监督检查规定》

抽查对象

重点单位、一般单位、其他单位

抽查主体

市级消防救援机构、县级消防救援机构

抽查比例

机关、团体、企业、事业单位中的消防安全重点单位作为监督抽查的重点,非消防安全重点单位在监督抽查的单位数量中占有一定比例。

抽查次数

对属于人员密集场所的消防安全重点单位每年至少监督检查一次。其他单位按照系统随机生成的抽查计划开展检查。

抽查方式

电脑随机抽查

内容及要求

抽查单位遵守《中华人民共和国消防法》、《机关、团体、企业、事业单位消防安全管理规定》、《江苏省消防条例》等消防法律、法规的情况。抽查要求执行《消防监督检查规定》(公安部令第120号令)第十条、第十一条的相关规定。


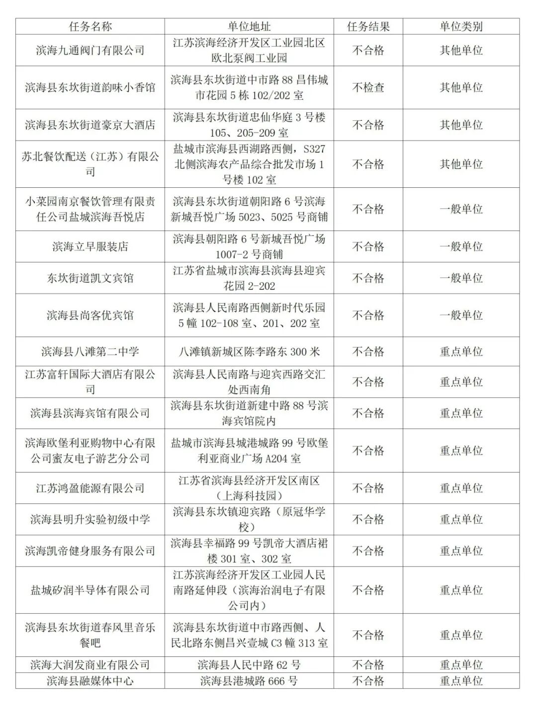
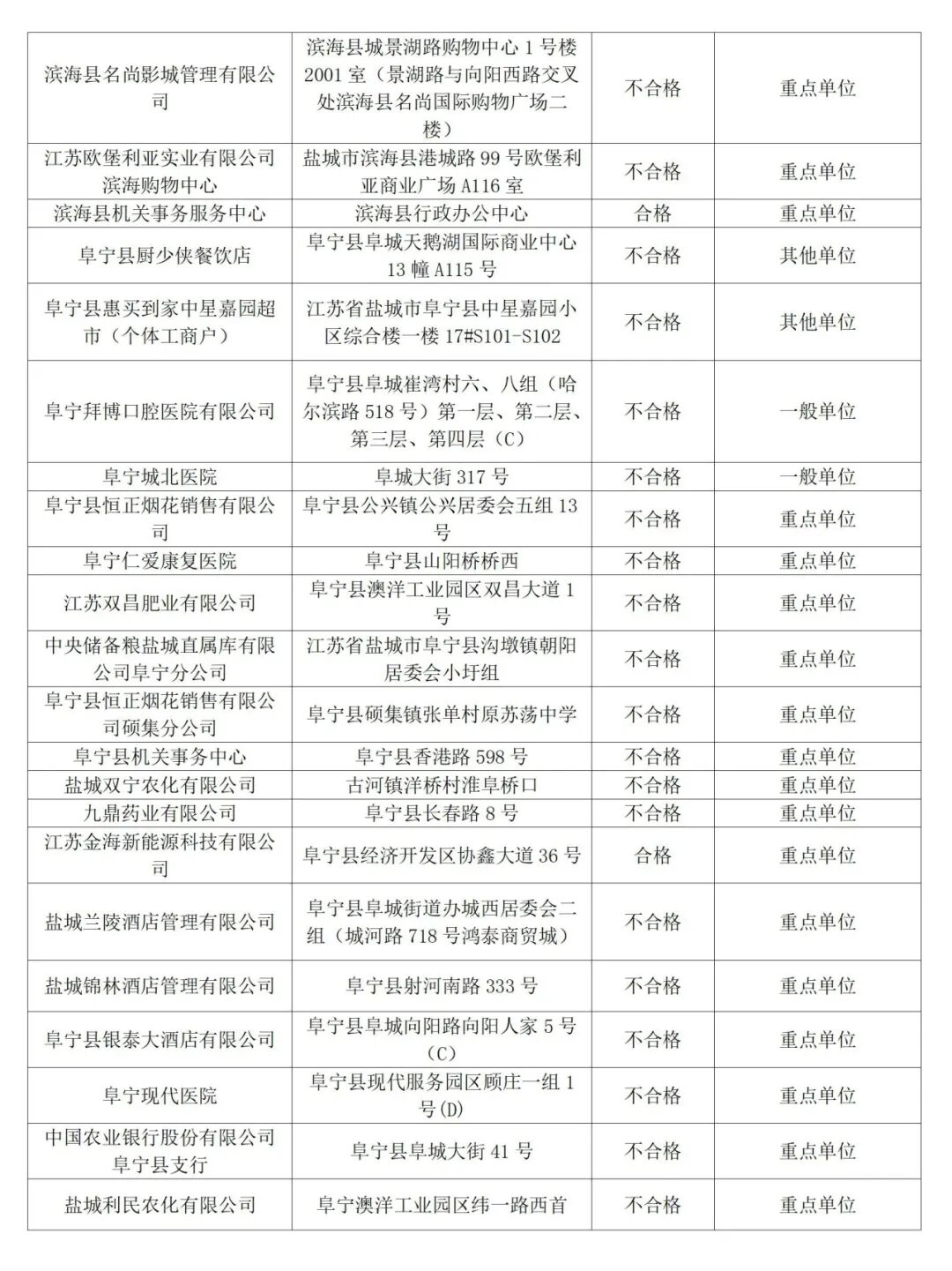
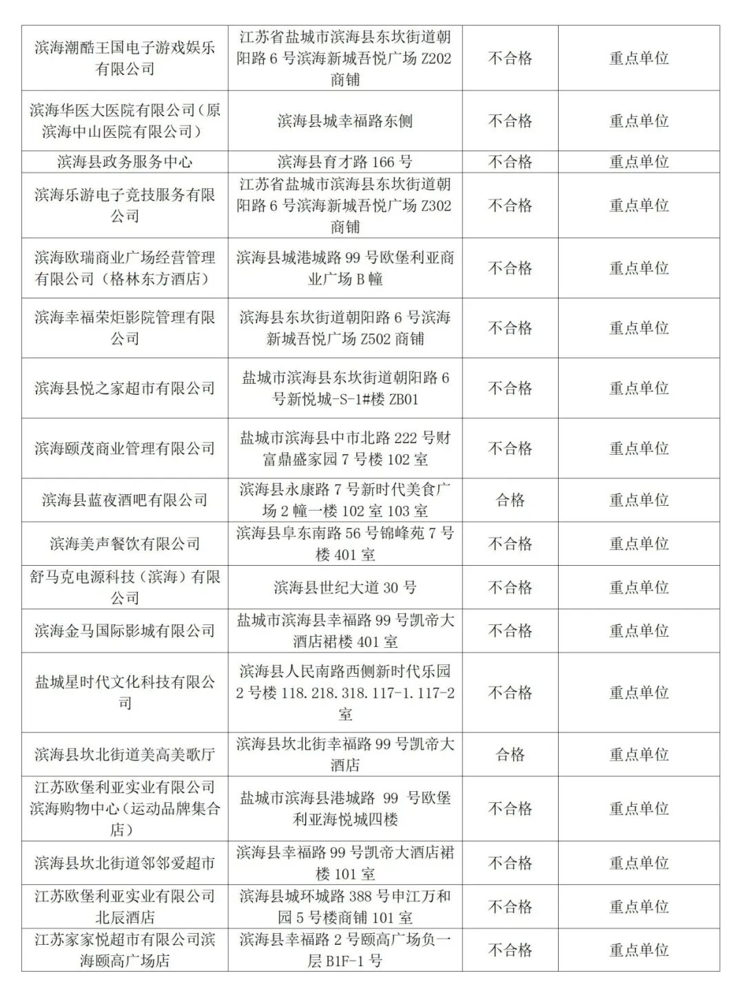
二、2025年12月份抽查结果


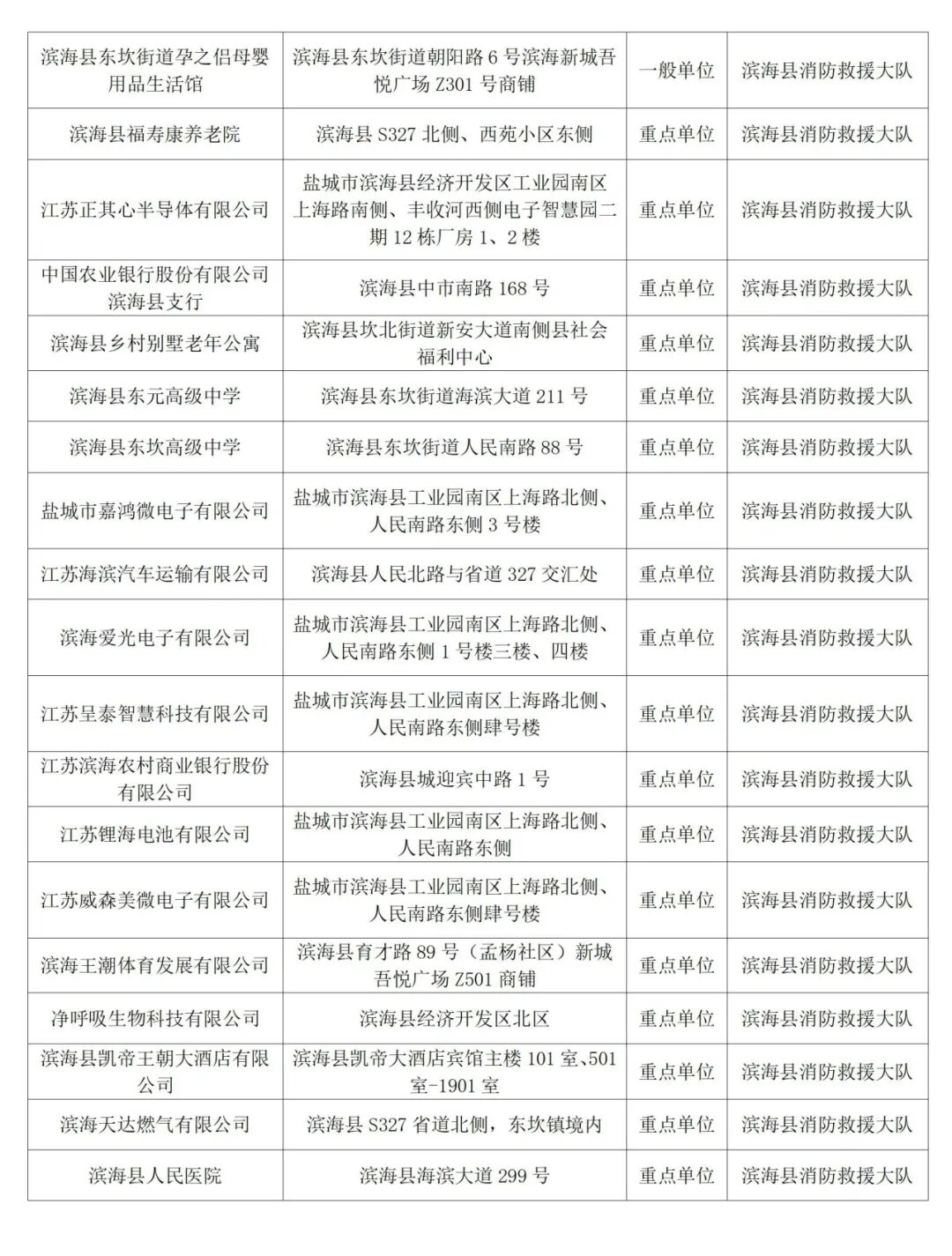
三、2026年1月份抽查计划

来源:盐城消防

回复

使用道具 举报

17

主题

440

回帖

775

积分

县丞

积分
775
发表于 2026-1-3 13:36 | 显示全部楼层 | 来自江苏
回复 支持 反对

使用道具 举报

1

主题

0

回帖

1

积分

书童

积分
1
发表于 2026-1-3 13:36 | 显示全部楼层 | 来自江苏
回复

使用道具 举报

3

主题

0

回帖

3

积分

书童

积分
3
发表于 2026-1-3 13:36 | 显示全部楼层 | 来自江苏
回复 支持 反对

使用道具 举报

您需要登录后才可以回帖 登录 | 立即注册

本版积分规则

Powered by Discuz! X3.5

Copyright © 2001-2020, Tencent Cloud.

快速回复 返回顶部 返回列表